SAMY MKN
WORK
NIKAMURO
CONTACT
SAMY MKN
WORK
NIKAMURO
CONTACT
klemanintro.jpg

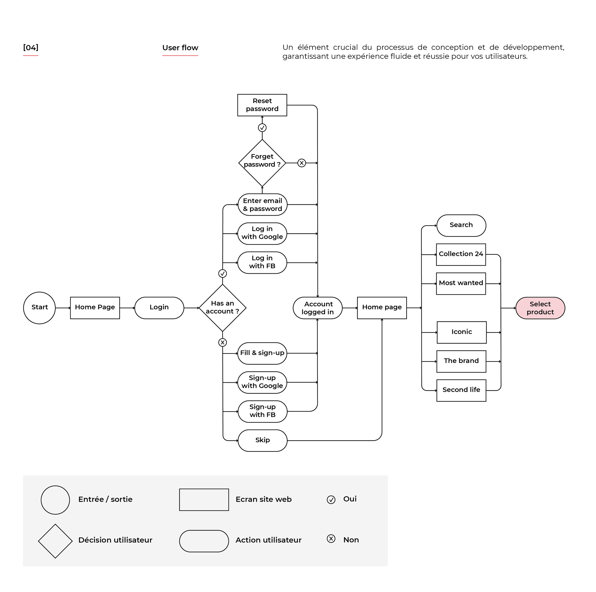
Kleman - UX/UI design

klemanintro.jpg
Tous Kleman Atelier André La Bohème Diptyque - Fleur de peau Albert Marroni Food type Converse your life Parfume ads Take a break - Kit Kat Eataly The Hoxton Nikamuro Brochure Roche Showroom Privé
Kleman Atelier André La Bohème Diptyque - Fleur de peau Albert Marroni Food type Converse your life Parfume ads Take a break - Kit Kat Eataly The Hoxton Nikamuro Brochure Roche Showroom Privé